靶向AKR1B1抑制代谢重编程逆转肝癌耐药
清华大学董家鸿院士、王韫芳等研究发现,AKR1B1是一种关键的代谢重编程调控酶,可确定为肝细胞癌的一种潜在的生物标志物和治疗新靶点,靶向AKR1B1以抑制代谢重编程,可逆转肝细胞癌的全身系统性治疗耐药性。(Signal Transduct Target Ther. 2025年8月1日在线版)
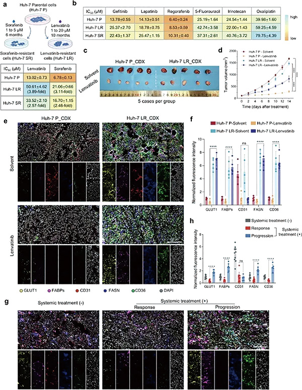
研究者探讨了代谢重编程如何导致肝细胞癌对全身系统性治疗产生耐药的机制。研究者建立了有多药耐药特性的肝细胞癌细胞系,发现这些细胞的代谢活性增强。综合多组学分析揭示了葡萄糖-脂质和谷胱甘肽代谢通路的过度活跃,这些通路在支持肿瘤细胞增殖和存活方面发挥关键作用。

研究者进一步构建了肝细胞癌耐药细胞的代谢重编程图谱,并确定了醛酮还原酶家族成员AKR1B1是这种重编程的关键调控因子,通过调节能量代谢和增强应激耐受性来维持耐药性。研究证实,AKR1B1的表达水平与肝细胞癌患者的耐药性和不良预后密切相关。AKR1B1的分泌特性不仅突显其预测价值,还促进耐药性的细胞间传递。
在克服耐药性方面,AKR1B1抑制剂依帕司他与标准疗法联合使用可显著降低耐药性。这些发现强调了代谢重编程在肝细胞癌耐药性发展中的重要性。AKR1B1是调节代谢重编程的关键酶,已被确定为潜在的生物标志物和治疗靶点,为克服肝细胞癌治疗中的耐药性提供了新的见解。

研究证实,依帕司他(Epalrestat,一种临床上获批的AKR1B1抑制剂,常用于治疗糖尿病周围神经病变)与标准疗法(仑伐替尼)联合使用时,显著减轻肝细胞癌的仑伐替尼耐药性。
该研究发现,AKR1B1 是一种关键的代谢重编程调控酶,不仅为理解肝细胞癌耐药机制提供新参考,也为开发新的预测生物标志物和治疗策略以克服肝细胞癌的耐药性提供了理论基础。
(编译 赵可心)


