为给晚期胃食管癌患者免疫治疗和靶向治疗提供更新的指南推荐,美国临床肿瘤学会(ASCO)召集了专家组,对该领域相关研究进行系统回顾,并给出了新版的临床实践推荐意见。(J Clin Oncol. 2026年2月26日在线版)
推荐意见
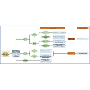
该指南目标人群是不可切除局部晚期、晚期或转移性胃食管癌患者。应尽快获得可用的物标志物的检测结果,以指导治疗决策。
对于错配修复功能完整(pMMR)/微卫星稳定(MSS)、人表皮生长因子受体2(HER2)阴性、PD-L1表达≥1%的胃食管腺癌或鳞状细胞癌患者,推荐免疫治疗联合双重化疗;PD-L1表达水平更高患者从免疫治疗中获益可能性更大。
对于胃食管腺癌、PD-L1<1%且CLDN18.2表达阳性患者,推荐使用佐妥昔单抗。对于PD-L1和CLDN18.2双阳性患者,应根据指南中概述的因素,进行共同决策。对于无阳性可用生物标志物或不被认为是靶向治疗或免疫治疗候选者的患者,推荐仅使用双重化疗。

对于pMMR/MSS、HER2阳性的胃/胃食管结合部腺癌患者,推荐曲妥珠单抗联合双重化疗;对于PD-L1表达≥1%的患者,推荐加用帕博利珠单抗。
对于错配修复缺陷/微卫星高度不稳定的胃食管癌患者,推荐单用免疫治疗或联合双重化疗。
二线治疗选择包括:雷莫西尤单抗联合紫杉醇;德曲妥珠单抗用于HER2阳性胃/胃食管结合部腺癌患者;免疫治疗,用于不含免疫治疗的一线联合化疗后、PD-L1≥1%的食管鳞状细胞癌患者。
(编译 何玉泽)