
中国台湾大学医院Lin等报告,对于接受过新辅助治疗的HER2阳性早期乳腺癌患者,循环肿瘤DNA(ctDNA)可能是比病理完全缓解更好的预后因素。这一知识或可以有效指导辅助治疗的升级或降级。然而,这些意义需要通过进一步的大规模研究或随机试验来验证。(Cancer Res Commun. 2026年1月14日在线版)

除皮肤癌外,乳腺癌是美国女性中最常被诊断出的癌症,约占每年所有新发女性癌症的30%。美国癌症协会估计,2026年美国女性中将诊断出约322 000例新发浸润性乳腺癌和约61 000例新发导管原位癌,并且预计约有42 140例女性将死于该疾病。
一项旨在探讨ctDNA预后作用及其在指导HER2阳性早期乳腺癌辅助治疗中效用的临床研究发现,在接受新辅助治疗和手术后检测到ctDNA阳性的患者,其预后比ctDNA阴性的患者更差——即使在获得病理完全缓解的患者中也是如此。研究结果表明,ctDNA是一个独立的预后因素,并可能作为指导使用ado-trastuzumab emtansine(T-DM1)进行辅助治疗的附加标志物。

研究方法
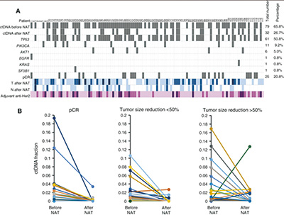
在117例接受了新辅助全身治疗的HER2阳性早期乳腺癌患者中,该项回顾性分析旨在探查ctDNA与疾病复发之间的关系。患者接受了化疗联合单重或双重抗HER2抗体治疗,包括至少四个周期的紫杉类化疗联合曲妥珠单抗或双重HER2阻断(曲妥珠单抗加帕妥珠单抗)。手术后,其中18例患者接受了抗体偶联药物T-DM1的治疗;在KATHERINE试验中,该药物改善了在新辅助全身治疗后未达到病理完全缓解患者的生存。研究者在患者开始新辅助全身治疗前收集了他们的血液样本。
研究结果
研究发现,在入组的117例患者中,25例患者在新辅助治疗后达到病理完全缓解,92例患者未达到;在25例达到病理完全缓解的患者中,有6例ctDNA阳性。18例患者接受了辅助T-DM1治疗,99例患者未接受。
在非T-DM1治疗组中,新辅助治疗后ctDNA阳性独立预测了癌症复发(HR=5.505,95%CI 1.950~15.540,P=0.001)。与达到病理完全缓解且ctDNA阴性的患者相比,达到病理完全缓解但ctDNA阳性的患者在新辅助治疗后的无复发生存期更短(P=0.008)。而未达到病理完全缓解但ctDNA阴性的患者,与未达到病理完全缓解且ctDNA阳性的患者相比,具有更好的无复发生存期(P=0.001)。
在79例新辅助治疗前ctDNA阳性的患者中,新辅助治疗清除了ctDNA的患者,其无复发生存期显著优于未清除的患者(P<0.001)。此外,在系列检测中,对于新辅助治疗后ctDNA持续阳性的患者,接受辅助T-DM1治疗相比未接受T-DM1治疗,显著提高了ctDNA清除率(P=0.035)。
研究者将117例患者分为T-DM1治疗组/非T-DM1治疗组和ctDNA阳性/阴性组,发现ctDNA阳性/非T-DM1治疗组患者的无复发生存期显著短于其他三组患者(P=0.029)。
研究作者总结道:“HER2阳性早期乳腺癌患者在新辅助治疗后存在ctDNA与预后不良相关,并可能提示需要辅助T-DM1治疗。”
(编译 郭振奇)